为帮助2025级新生更快适应大学生活、明确成长方向,引导他们树立远大理想、规划未来蓝图,565net必赢客户端新生班级于9月份陆续开展了新生生涯规划活动。

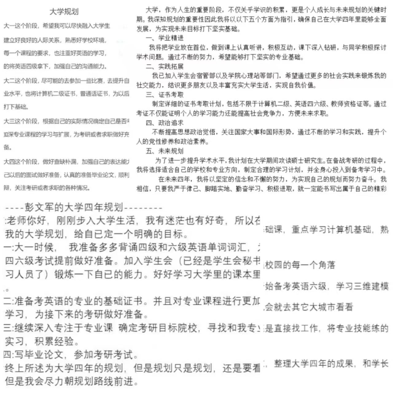
结合学院真实的升学就业数据,辅导员张陆老师为新生们带来了充满温度的生涯规划第一课。结合新生的期待与困惑,张老师围绕“大学战略布局”展开讲解,在学业上,建议新生制定清晰规划,合理分配时间;在环境适应与学习方法上,提醒新生培养自主学习能力;在社交与能力拓展上,鼓励新生主动参与班级活动,结合自身兴趣特长选择学生组织,积极参加学科竞赛,挖掘自身潜力。他引导大家既要认清外部形势,更要审视内心热爱,鼓励同学们主动拓展视野、善用资源,在大学这片沃土上勇敢探索,找到属于自己的无限可能。

本次新生生涯规划活动不仅帮助学生认清自身优势与行业趋势,更能为其大学阶段的学习提供目标导向,增强主动学习和自我提升的动力,从而科学规划大学生活。同学们均表示收获颇丰,对未来的大学生活满怀信心与期待。
565net必赢客户端
2025年9月19日